世界激素日 | 识别生命“隐形密码”,不谈“素”色变
2026年4月24日,全球迎来第二个“世界激素日”。这个由欧洲内分泌学会(ESE)和欧洲激素与代谢基金会联合发起的纪念日,把“激素健康”推到了公众视野的中心—那些藏在我们身体里的“无声指挥家”,终于走到了聚光灯下。

激素是内分泌系统分泌的化学信使,通过内分泌、旁分泌、自分泌、神经分泌四种方式传递指令,调节生长、代谢、情绪和生育。哪怕微量失衡,也可能牵一发而动全身。
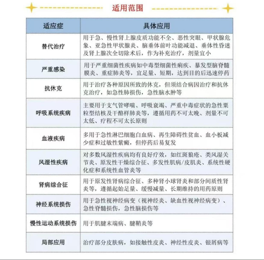
PART. 01 身体中几类常见的重要激素 1. 胰岛素:唯一能降低血糖的激素。失衡会导致糖尿病。 2. 甲状腺激素:身体的“油门”,调控代谢。过多会出现心悸,消瘦(甲亢),过少则萎靡水肿(甲减)。 3. 皮质醇:短期助你应对危机,长期过高则导致焦虑、失眠和腹部脂肪堆积。 4. 雌激素与睾酮:主导性别特征,也影响骨骼、皮肤和精力。更年期或内分泌干扰物易致其失衡。 5. 褪黑素:睡眠开关。蓝光和作息紊乱会抑制其分泌。 PART. 02 这些误区,一定要避开 1.“激素”都有害?大众常把“激素”等同于“糖皮质激素”,担心发胖。但激素种类繁多,如胰岛素是救命的,避孕药中的激素是调节的,不能一概而论。 2. 吃“雌激素”会得癌?外源性雌激素确实需遵医嘱,但大豆异黄酮是植物雌激素,双向调节且安全,不会直接致癌。 3. 保健品能“平衡激素”?不要盲目服用。血检前,误补可能加重病情。我们日常所说的“激素”通常是指糖皮质激素,它是由肾上腺束状带分泌的一类甾体激素,是维持生命所必须的主要激素之一,对蛋白质、糖、脂肪、水、电解质代谢及多种组织器官的功能有重要影响。 PART. 03 糖皮质激素的适用范围 当激素以非自然方式进入人体——无论是通过食物、药物还是化妆品,都可能打破内分泌平衡,引发肥胖、骨质疏松、免疫力下降甚至癌症等健康危机。这种“隐形入侵者”的危害,正随着现代生活方式的改变愈发凸显。 PART. 04 食物中的激素陷阱:从餐桌到身体的隐秘通道 1.食品:需警惕的是,部分养殖户为加速动物生长,违规使用含激素饲料,导致肉类中残留外源性激素。 2. 植物性食品:大豆及其制品含有的植物雌激素,过量摄入可能影响激素敏感人群的健康。蜂王浆中的保幼激素,儿童过量食用可能引发性早熟。 3. 反季节蔬果:为提前上市,部分果蔬使用植物激素。这些激素虽不直接作用于人体,但可能通过改变作物营养成分,间接影响健康。 因此在选择食物时应优先选择正规商超的肉类,避免购买异常肥大的禽类或过早上市的蔬果;控制动物内脏摄入频率,每月不超过2次。 PART. 05 药物与化妆品: 它即是“天使”,也是“恶魔”,一旦不规范使用,就会出现严重的不良反应。 1. 药物滥用:糖皮质激素类药物在抗炎、抗过敏方面疗效显著,但长期使用会导致“满月脸、水牛背”、骨质疏松甚至股骨头坏死。其中外用激素药膏的误用问题尤为突出,很多人将其当作“万能灵药”,一出现皮肤瘙痒、红斑就自行涂抹,殊不知这可能埋下健康隐患。事实上,外用激素是治疗过敏性皮炎等炎症性皮肤病的一线核心药物,在医生指导下短期、局部、规范使用,安全且高效。 2. 乱用激素药膏的危害不容忽视:若将其用于真菌感染(如脚气、股癣)、细菌感染(如脓疱疮),会导致病原体疯狂繁殖,加重病情;长期在面部使用强效激素,可能引发毛细血管扩张、皮肤萎缩,甚至形成激素依赖性皮炎—停药后红肿脱皮反复发作,陷入“用了缓解、停了加重”的恶性循环。 3. 要避免这些常见误区:不要一用激素就担心“上瘾”,规范治疗是控制疾病而非终身依赖;症状好转后别立刻停药,应遵循“阶梯治疗”原则,急性期足量控制后,以每周2次的“主动维持疗法”减少复发;也不必谈激素色变,只要避开长期大面积滥用强效激素的雷区,就能有效规避副作用。 4. 化妆品隐患:一些美白、祛斑产品非法添加糖皮质激素,短期使用可快速改善肤质,但长期使用会破坏皮肤屏障,导致“激素脸”。购买化妆品时,应选择标注“国妆特字”的产品,避免使用“三无”微商品牌。 PART. 06 科学应对:建立使用激素的防线 1. 用药规范:激素类药物必须在医生指导下使用,严格遵循“起始足量、缓慢减药、长期维持”的原则。糖皮质激素减量通常每次不超过原剂量的10%-20%,且间隔时间为每隔3-5天或每2-4周,直至最低维持剂量;突然停药可能导致病情反弹,甚至引发肾上腺皮质功能不全。 外用激素药膏时,需根据部位选对强度,面部连续使用弱效激素不超过1周,儿童、老人尽量选用弱效或不含激素的药膏,妊娠期早期则要禁止使用激素软膏。 2.皮肤管理:避免使用含激素的护肤品,选择成分简单的保湿产品;出现皮肤问题时,及时就医而非自行用药;对于已形成的激素依赖性皮炎,需通过“舒敏+修复+抗炎”的综合治疗逐步恢复皮肤健康。 激素不是洪水猛兽,但无序的激素暴露正在成为现代健康的隐形杀手。从今天起,让我们用科学认知武装自己——在享受现代生活便利的同时,守护内分泌系统的精密平衡,让健康成为最自然的常态。 西医内分泌科专家 简介





相关新闻